Skip to main content
คณะแพทยศาสตร์โรงพยาบาลรามาธิบดี มหาวิทยาลัยมหิดล
โรงเรียนพยาบาลรามาธิบดี
Toggle navigation
หน้าหลัก
เกี่ยวกับเรา
ประวัติโรงเรียนพยาบาลรามาธิบดี
คณะกรรมการบริหารโรงเรียนพยาบาลรามาธิบดี
คณะกรรมการประจำโรงเรียนพยาบาลรามาธิบดี
คณะกรรมการอำนวยการโรงเรียนพยาบาลรามาธิบดี
ที่ปรึกษาโรงเรียนพยาบาลรามาธิบดี
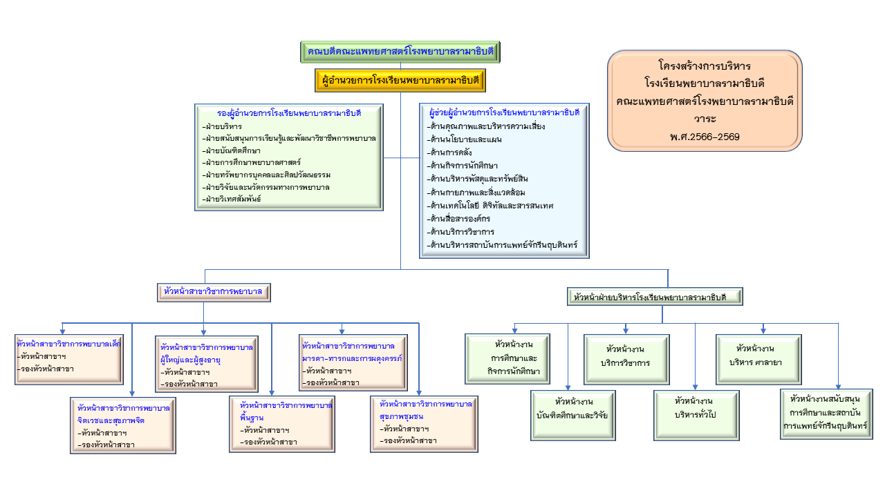
โครงสร้างองค์กร โรงเรียนพยาบาลรามาธิบดี
อัตรากำลังและโครงสร้างสายสนับสนุนโรงเรียนพยาบาลรามาธิบดี พ.ศ. 2567
ปรัชญา ปณิธาน วิสัยทัศน์ พันธกิจ และค่านิยม
ยุทธศาสตร์ของมหาวิทยาลัย คณะฯ และโรงเรียนพยาบาลรามาธิบดี
พันธกิจด้านการวิจัย
พันธกิจด้านการศึกษา
พันธกิจด้านบริการวิชาการ
พันธกิจทรัพยากรบุคคลและศิลปวัฒนธรรม
การประเมินคุณธรรมและความโปร่งใสในการดำเนินงานของหน่วยงานภาครัฐ (RSON-ITA)
วิจัย
วิจัย
เครื่องมือวิจัย
ข้อมูลความเชี่ยวชาญ
การศึกษา
หลักสูตรพยาบาลศาสตรบัณฑิต
หลักสูตรพยาบาลศาสตรมหาบัณฑิต
Master of Nursing Science Program (International Program)
Doctor of Philosophy Program in Nursing Science (International Program)
หลักสูตรฝึกอบรมพยาบาลขั้นสูงระดับวุฒิบัตร
หลักสูตรการพยาบาลเฉพาะทางและหลักสูตรระยะสั้น
ศูนย์การศึกษาต่อเนื่อง
คุณภาพการศึกษา
กิจการนักศึกษา
บริการวิชาการ
บริการวิชาการ
ตำราวิชาการ
วิเทศสัมพันธ์
ศูนย์ความเป็นเลิศ
Mahidol University Ramathibodi School of Nursing: A JBI Affiliated Group
ศูนย์ความแข็งแกร่งในชีวิต โรงเรียนพยาบาลรามาธิบดี
ศูนย์การดูแลผู้ป่วย และญาติผู้ดูแลสุขภาพครอบครัว โรงเรียนพยาบาลรามาธิบดี
ศูนย์การดูแลผู้ป่วยมะเร็งนรีเวช โรงเรียนพยาบาลรามาธิบดี
ศูนย์การดูแลสุขภาพผู้สูงอายุ โรงเรียนพยาบาลรามาธิบดี
ศูนย์การดูแลแบบประคับประคอง โรงเรียนพยาบาลรามาธิบดี
ศูนย์บูรณาการเรียนรู้ และการดูแลเด็กปฐมวัย โรงเรียนพยาบาลรามาธิบดี
สาขาการพยาบาล
สาขาวิชาการพยาบาลเด็ก
สาขาวิชาการพยาบาลพื้นฐาน
สาขาวิชาการพยาบาลสุขภาพชุมชน
สาขาวิชาการพยาบาลผู้ใหญ่และผู้สูงอายุ
สาขาวิชาการพยาบาลจิตเวชและสุขภาพจิต
สาขาวิชาการพยาบาลมารดา ทารก และผดุงครรภ์
หน่วยงาน
ฝ่ายบริหารโรงเรียนพยาบาลรามาธิบดี
งานบริหารทั่วไป
งานบริการวิชาการ
งานการศึกษาและกิจการนักศึกษา
งานบัณฑิตศึกษาและวิจัย
งานสนับสนุนการศึกษาและสถาบันการแพทย์จักรีนฤบดินทร์
งานบริหารศาลายา
โรงเรียนพยาบาลรามาธิบดีศาลายา
ลิงก์ที่เกี่ยวข้อง
Webmail
อินทราเน็ต (โรงเรียนพยาบาลฯ)
อินทราเน็ต (คณะฯ)
สมาคมศิษย์เก่าโรงเรียนพยาบาลรามาธิบดี
แผนผังเว็บไซด์ (Sitemap)
ของที่ระลึก
ค้นหา
EN
โครงสร้างองค์กร โรงเรียนพยาบาลรามาธิบดี วาระ พ.ศ. 2566 - 2570
โครงสร้างองค์กร โรงเรียนพยาบาลรามาธิบดี วาระ พ.ศ. 2566 - 2570