Skip to main content
คณะแพทยศาสตร์โรงพยาบาลรามาธิบดี มหาวิทยาลัยมหิดล
ศูนย์พิษวิทยารามาธิบดี
Toggle navigation
หน้าหลัก
เกี่ยวกับเรา
ความเป็นมาของโครงการ
บทบาทหน้าที่ และกิจกรรมหลัก
วัตถุประสงค์
ประโยชน์ที่จะได้รับ
กรรมการศูนย์ฯ
บุคลากร
อาจารย์ที่ปรึกษา
อาจารย์แพทย์
โครงสร้างองค์กร
สำหรับบุคลากรทางการแพทย์
สำหรับประชาชน
งานวิจัย
แบบฟอร์ม
ติดต่อเรา
In English
POISON & DRUG INFORMATION BULLETIN
Ramathibodi Poison Center
Home
Bulletin
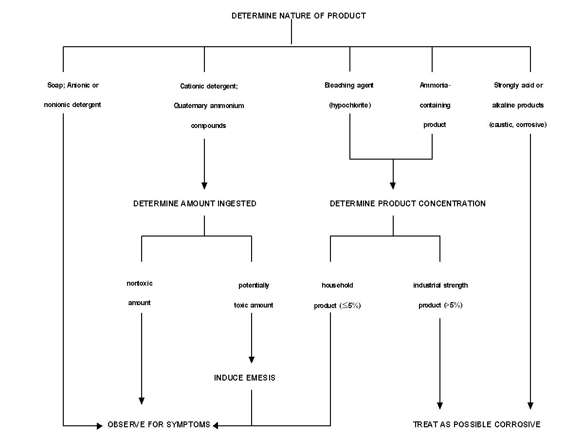
อันตรายจากผลิตภัณฑ์ที่ใช้ในบ้านเรือน
Bulletin (October - December 1998 Vol.6 No.4)
อันตรายจากผลิตภัณฑ์ที่ใช้ในบ้านเรือน